WELCOME TO CHANG’OMBE DEMONSTRATION SCHOOLS
Dar es salaam University College of Education (DUCE), a constituent College of the University of Dar es Salaam, is home to Demonstration Schools which are named Chang’ombe (a name of the area where the College and Schools are located). As such, DUCE is among few Colleges which have Demonstration Schools for pre-primary level up to high school level in Tanzania. Specifically, the Chang’ombe Demonstration Schools are Chang’ombe Pre-Primary School, Chang’ombe Primary School and Chang’ombe Secondary Schools. Each of the three schools has its own school leadership but all of them are under the Coordinator of Demonstration Schools; someone who oversees the three schools on behalf of the College Management. In other words, the Coordinator of Demonstration Schools acts as a link between the schools and the College.
Staffed with well qualified teachers and school leaders, the Chang’ombe Demonstration Schools provide equal access to quality education. In line with the UDSM mission “to advance economic and social development through innovative teaching and learning, research and knowledge exchange”, our schools not only provide teaching services, but they are also used for research on educational theories and various innovative approaches to education. These schools are meant to become a hub of learning for other schools by providing evidence-based knowledge on how teaching and learning as well as school leadership can be improved. Similarly, the Chang’ombe Demonstration Schools are there to support the efforts for realisation DUCE’s inspiration to train high quality pre-service teachers. They do so by acting as practical learning centers where our student teachers go to practice the theories they have learned in class. Our schools not only provide the best learning environments for the students but also strive to become the best performing schools in the country.
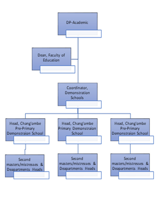
Management Structure

The Chang’ombe Demonstration Schools are managed by the Office of the Deputy-Principal (Academic) who serves as the overall supervisor of all activities related to the day-to-day running of the schools. That is to say, the office of the Deputy-Principal (Academic) is responsible for overseeing all academic and administrative activities of the schools. The DPA is assisted by the Dean of the Faculty of Education, the faculty that basically hosts the schools. The Office of the Dean of the Faculty of Education is responsible for supervising the implementation of operational policies and procedures that govern the day-to-day running of the schools. Under the Dean, there is the Coordinator of Demonstration Schools who serves as a link between the College and the schools. Being a linkage between the college and its demonstration schools, the Coordinator of Demonstration Schools makes sure that there is smooth communication between the College and the Schools. In addition, the Coordinator is responsible to the Dean for ensuring good performance of the schools. Additionally, the Coordinator serves as an educational officer of the Demonstration Schools and has the duty of advising the college accordingly. That is to say, the Coordinator is responsible for formulating and monitoring policies and operational procedures of the schools. Finally, each school is managed by a School Head who is responsible for running the day-to-day activities of his/her school. In a semi-autonomous style, the School Heads are responsible to the Coordinator of Demonstration Schools. Under this role, School Heads are key people in the management structure, as they are responsible for school administration and instructional leadership. School Heads are assisted by Second Headmasters/Head mistresses as well as heads of various school department organised by school subjects.